Hệ thống lưu trữ năng lượng hybrid 50kW/100kWh

Hệ thống lưu trữ năng lượng hybrid 50kW/100kWh

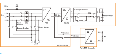
Hệ thống lưu trữ năng lượng lai kết hợp sản xuất năng lượng mặt trời, lưu trữ năng lượng và tương tác với lưới điện trong một giải pháp tích hợp. Nó có thể hoạt động ở cả chế độ trên lưới, cung cấp năng lượng dư thừa cho lưới điện và chế độ ngoài lưới, cung cấp nguồn điện dự phòng đáng tin cậy khi mất điện hoặc ở những khu vực không có lưới điện ổn định.
Người mẫu:50kW/100kWh; 64kW/128kWh

Gửi yêu cầu

Mô tả Sản phẩm

Đặc trưng


1. Mật độ năng lượng cao, tích hợp cao và kích thước nhỏ gọn dễ dàng

cài đặt ;

2.Hỗ trợ truy cập DC quang điện và cấu hình bộ điều khiển MPPT,

hình thành lưới điện siêu nhỏ PV-ESS kết hợp DC;

3. Pin lưu trữ năng lượng được tăng cường bằng bộ chuyển đổi DC/DC,

ổn định điện áp bus DC của hệ thống;

Giám sát thông minh trực tuyến 4.4G và Wi-Fi, cho phép điều khiển từ xa

kiểm tra và giảm bớt các công việc thủ công tại chỗ;

5. Triển khai theo yêu cầu với hoạt động tự động và không nối lưới

chuyển đổi trong quá trình cắt đỉnh và lấp đầy thung lũng, hỗ trợ

điều khiển tích hợp các hệ thống BMS, PCS và EMS với nhiều

bảo vệ;

6. Công suất tải một pha ngoài lưới mạnh mẽ, với công suất đơn tối đa

tải pha 30 kW;

7. Bao gồm tải tiêu chuẩn, lưới điện, bộ ngắt mạch truy cập PV và

switch bypass, hình thành hệ thống phân phối tích hợp với All-in

Một thiết kế;

8. Bao gồm hệ thống quản lý năng lượng và STS tích hợp, với

thời gian chuyển đổi dưới 20 mili giây giữa nhiều nguồn

nguồn;

9. Hỗ trợ hoạt động song song 1 + 1.






Thông số kỹ thuật

Người mẫu ESTS50-100kWh-400-A ESTS64-128kWh-400-A
Thông số pin DC Loại tế bào LFP 280Ah LFP 314Ah
Dung lượng gói và cấu hình 14,336kWh/1P16S 16,077kWh/1P16S
Dung lượng pin và số lượng gói 100kWh/7, tùy chọn 115kWh/8 128kWh/8, tùy chọn 112kWh/7
Dải điện áp pin 314V~403V 359V~461V
Xếp hạng phí/xả C-tỷ lệ & hiện tại 0,5C, 140A 0,5C,157A
Chỉ số chu kỳ 8000cls(0.5P,25± 2oC,@70%SOH)
Điểm giám sát nhiệt độ 56 64
Thông số mô-đun DC Dải điện áp phía hạ thế 150~1000V
Điện áp tối thiểu để cấp nguồn đầy đủ ở phía điện áp thấp 340V
Đánh giá hiện tại 160A 180A
Công suất định mức 50kW 64kW
Thông số PV phía DC
(Phía đầu ra MPPT)
Công suất đầu vào tối đa 100kW
Dòng điện đầu vào tối đa 160A
Dải điện áp/Điện áp bus hệ thống 650V~800V
Công tắc đầu vào 250A/1000Vdc/2p, tương ứng với một bộ điều khiển MPPT quang điện có thể được kết nối (250A/1000Vdc/2p, Hỗ trợ đầu vào MPPT đơn)
Đã kết nối lưới
Thông số phía AC
Công suất định mức AC 50kW 64kW
Công suất tối đa AC 55kW 70,4kW
Đánh giá hiện tại 75A 96A
THDi <3%
thành phần DC <0,5% lpn
Loại lưới 3W+N+PE
Dải điện áp 360VAC~440VAC
Dải tần số 45~55Hz/55~65Hz
hệ số công suất -1~1
Phía AC đảo
thông số
Công suất đầu ra định mức 50kW                              64kW
Công suất đầu ra một pha tối đa 30kW
Điện áp đầu ra định mức 400V
Tần số đầu ra định mức 50/60Hz
THDu <3%
Khả năng quá tải 110%10 phút
Chuyển lưới-Đảo
cấu hình thiết bị chuyển mạch
Công tắc bỏ qua bảo trì 125A/400Vac
Công tắc tải 125A/400Vac
Công tắc lưới 250A/400Vac
STS 152A/100kW
Chuyển đổi thời gian <20 mili giây
Thông số hệ thống Hiệu suất hệ thống tối đa ≥90%
Khái niệm làm mát Làm mát không khí thông minh
Nhiệt độ hoạt động -30~55°C-30~55°C(Giảm nhiệt độ trên 40°C)
Độ ẩm tương đối 0 đến 95%RH,Không ngưng tụ
Kích thước (L * D * H) 1050×1050×2050mm
Cân nặng 1350kg
nâng cấp IP IP54 IP54(Máy hoàn chỉnh)
Tiếng ồn <70dB
Kiểu kết nối mạng 4G/WiFi/TCP/IP4G/WiFi/Ethernet TCP/IP
Phòng cháy chữa cháy Bình xịt
Màn hình hiển thị LCD


Thẻ nóng: Hệ thống lưu trữ năng lượng lai
Gửi yêu cầu
Xin vui lòng gửi yêu cầu của bạn trong mẫu dưới đây. Chúng tôi sẽ trả lời bạn trong 24 giờ.
X
Chúng tôi sử dụng cookie để cung cấp cho bạn trải nghiệm duyệt web tốt hơn, phân tích lưu lượng truy cập trang web và cá nhân hóa nội dung. Bằng cách sử dụng trang web này, bạn đồng ý với việc chúng tôi sử dụng cookie. Chính sách bảo mật